This is an old revision of the document!
Table of Contents
Data model
This page provides an overview of the data models underpinning the National Addressing System, including logical, relational, and distribution models. These models define how addressing data is structured, stored, and shared across systems.
- The logical model outlines the core entities and their relationships in a technology-neutral format.
- The relational model translates this into a database schema optimized for storage, indexing, and querying.
- The distribution model specifies how data is synchronized and disseminated to consumers and external systems, supporting both centralized and decentralized implementations through standardized interfaces and APIs.
Logical data model
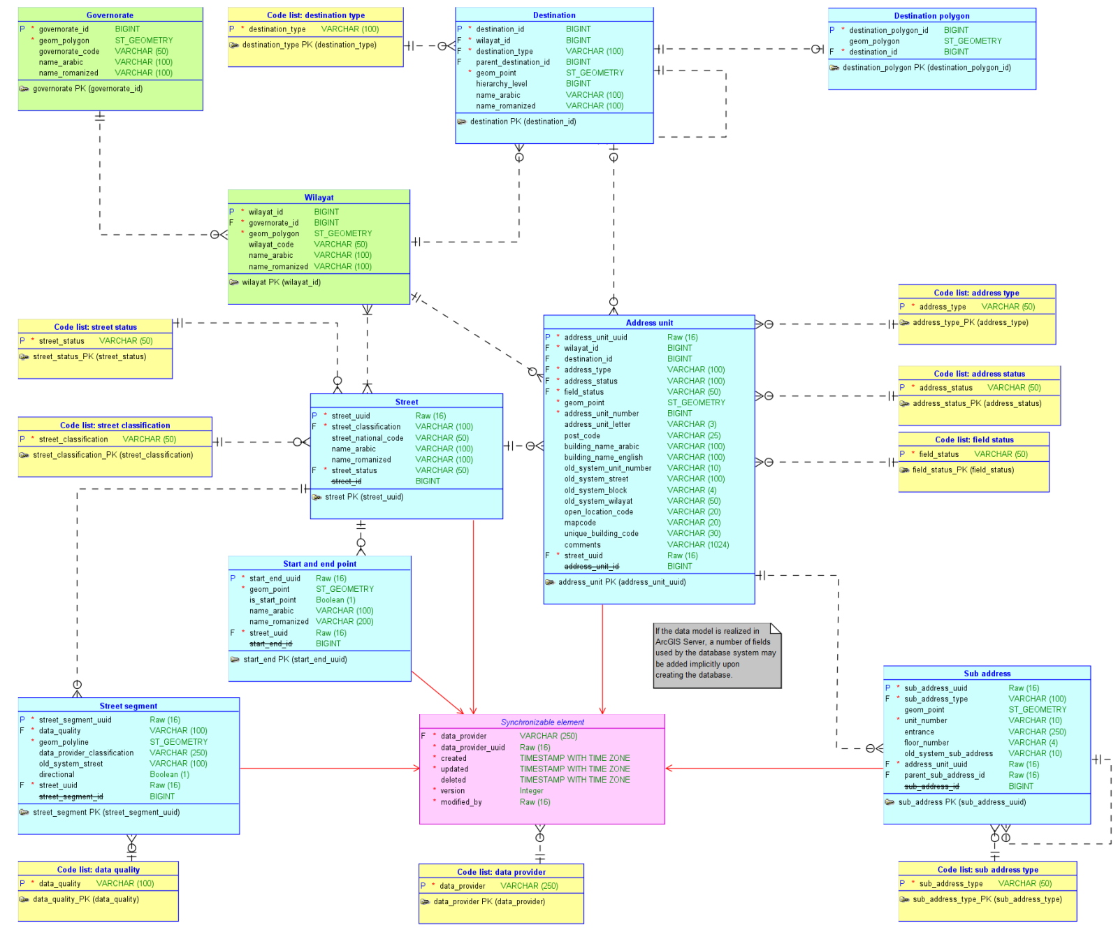
Relational data model
The Production Data Model is primarily composed of a relational data model aimed at the maintenance of addressing features. This segment includes several tables, each serving specific functions. The StrSgmt table manages street segments, detailing the particular sections of streets. The SubAdr table deals with sub-addresses, which are subdivisions within larger address units. The AdrUnit table is used for address units, providing unique identifiers for each addressable entity. The Str table contains street IDs and their attributes, ensuring a comprehensive database of all streets. The Wlyt table represents Wilayat, which are administrative divisions in Oman, and the Gov table deals with the governorates, managing identities and attributes of higher-level divisions.


